
中低溫冷水機組、冷凍機、-15度50萬大卡制冷量制冷設備,
更新時間:2016-06-17 10:30:04點擊次數:979次字號:T|T
相關介紹
泰州市思科德制冷設備有限公司
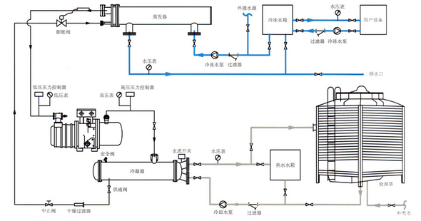
本機組加有熱回收裝置,供應熱水溫度在60-70攝氏度。可以供廠里工人洗澡。
機組制冷量為:585KW及50萬大卡。
本機組加有熱回收裝置,供應熱水溫度在60-70攝氏度。可以供廠里工人洗澡。
機組制冷量為:585KW及50萬大卡。
新聞資訊
- [2016-07-06] 思科德冷凍機組四大核心優勢:
- [2012-01-17] 愛佑華夏聯合百度在京舉辦“愛由心生”慈...
- [2012-01-17] 百度“發微” 一鍵群發催生“框微控”
- [2012-01-17] 百度與Facebook成為全球成長最快品牌
- [2012-01-17] 2011中國慈善排行榜出爐 百度入選年度十大...
- [2012-01-17] CBSI全面牽手百度聯盟蜜月吸金
- [2012-01-17] 百度:先驅者的探索
- [2012-01-17] 云起龍驤 共贏未來——“第六屆百度聯盟峰...
- [2012-01-17] 權威核輻射監測數據登錄百度開放平臺 消除...
- [2012-01-17] 百度與音著協達成合作 與音樂人分享著作權...
- [2012-01-17] 百度文庫版權合作平臺上線 誠意探索多方共...
- [2012-01-17] 百度市值超騰訊成為中國互聯網企業第一
- [2012-01-17] 百度推出“招聘會”搜索 助力學子就業
- [2012-01-17] 百度開展網上“地球一小時” 踐行綠色環保...
- [2012-01-17] 百度啟動“應用基金獎勵計劃”
- [2012-01-17] 首屆百度高?;ヂ摼W產品設計大賽開幕
- [2012-01-17] 百度數據報告進入全國兩會引起各界代表熱...
聯系我們
咨詢熱線:13270777933
泰州市思科德制冷設備有限公司銷售部一: 13270777933(臧經理)
銷售部二: 15896407239(劉經理)
技 術 部: 13801432685(廖經理)
Q Q:359083869
Q Q: 939354385
電話:0523-88797118
傳真:0523-88797118
郵箱:sikedezhileng@163.com
地址:江蘇省泰州市海陵區興泰北路龍溪工業園3號




思科德二維碼